Praktisk info social- og sundhedsfaglig vikar
Praktisk info social- og sundhedsfaglig vikar
-
Ja, afdelingerne kan aflyse din vagt indtil 4 timer inden vagten. Aflyses vagten, og der er under 4 timer til vagten, er afdelingen forpligtet til at betale løn for hele vagten. Bliver du til gengæld enig med afdelingen om ikke at komme på arbejde eller at gå før hjem, er afdelingen kun forpligtet til at betale for de timer du har været der.
Hvis du har brug for at komme i kontakt med psykiatrien udenfor Vikarservice' åbningstid, kan du ringe til Informationen på tlf.: 97 64 30 00
Aflyses din vagt, og Vikarservice kan anvise dig en tilsvarende vagt på en anden afdeling, skal du tage imod denne vagt for at være berettiget til løn. Det er op til dig, om du siger nej tak til den nye vagt, men så får du ikke løn for vagten.
Hvis din vagt aflyses udenfor åbningstiden for Vikarservice, vil afdelingen ringe til dig og aflyse og af-booke dig i Temponizer. Du vil fremstå som værende ledig i Temponizer og kan derfor blive ringet op vedr. vagt i anden afdeling. Hvis du ikke ønsker at være ledig, skal du opdatere Temponizer, så du ikke længere er ledig til den pågældende vagt. -
Hvis du kommer til skade under dit arbejde på hospitalet eller i Specialsektoren, skal du hurtigst muligt melde det til nærmeste leder i det afsnit, du har vagten. Det er afsnitslederens ansvar at anmelde arbejdsulykken.
Det er en arbejdsulykke, hvis:
- der er tale om en personskade (fysisk eller psykisk)
- skaden er forårsaget af en hændelse eller en påvirkning.
- hændelsen eller påvirkningen har sammenhæng med arbejdet
- skaden er indtruffet pludseligt eller inden 5 dage
Som medarbejder på et af regionens hospitaler eller i Specialsektoren, er du automatisk forsikret, imens du er på arbejde.
-
Hospitalerne i Region Nordjylland
Aalborg Universitetshospital
Se oversigt over, hvor der er mulighed for at parkere på de forskellige adresser:
- Hospitalsbyen - Se mere information her: Praktisk info Hospitalsbyen
- Aalborg, Syd
- Aalborg, Nord
- Farsø
- Hobro
- Thisted
- Hjørring
- Frederikshavn
Link til parkering: https://extapps.rn.dk/vejviser/vejviser.html?vejviser=p_info0
Parkeringsregler på Aalborg Universitetshospital, Syd og Nord
Du skal huske at registrere din bils registreringsnummer, når du parkerer på Aalborg Universitetshospital, Syd og Nord.
Du skal gøre følgende:
- Kontakt Vikarservice og oplys, du ønsker en parkeringstilladelse
- Du vil modtage et link til din e-mail, hvorefter du skal registrere dit registreringsnummer på den bil, du bruger på arbejde. Du kan registrere max 1 bil
- Du vil efterfølgende modtage bekræftelse fra parkeringsfirmaet APCOA. Du kan først parkere på personaleparkering, når du har modtaget bekræftelsen
- Når du har modtaget denne bekræftelse, kan du parkere på de områder, som er udpeget til personaleparkering:
- Din parkeringstilladelse gælder kun, når du er på arbejde via Vikarservice, og så længe du er tilknyttet Vikarservice som vikar. Når du ophører med at være vikar, vil din tilladelse blive slettet
- Du skal være opmærksom på at ændre registreringsnummer, hvis du skifter bil eller har en lånebil. Dette gøres ved at kontakte ID kort kontoret på aalborgUHparkering@rn.dk
OBS: Når du har en parkeringstilladelse er det vigtigt, du er opmærksom på, at du skal parkere på de angivne personaleparkeringspladser, også selvom du er pårørende og skal besøge en indlagt. Du kan derfor ikke benytte parkeringspladserne foran hospitalet ud mod Hobrovej, og du kan heller ikke indtaste bilens registreringsnummer på tabletten i forhallen eller den afdeling, du besøger. Parkeringstilladelsen som personale vil altid være den gældende!
Hvis du har brug for hjælp eller er i tvivl om ovenstående, er du velkommen til at kontakte os i Vikarservice.
Regionshospital Nordjylland
Se kort over parkeringsmuligheder på de forskellige adresser:
Psykiatrien
Se oversigt over, hvor der er mulighed for at parkere på Psykiatriens forskellige adresser:
Vikarer tilknyttet Psykiatrien kan også parkere på parkeringspladserne ved Aalborg Universitetshospital, Syd og Nord. Vær opmærksom på, at du skal registrere dit registreringsnummer, når du parkerer på hospitalets parkeringsområder (se vejledning ovenfor). -
Fleksibilitetstillæg ydes på baggrund af afstand fra bopæls adresse til vikarsted tur-retur (nutidskroner 2024):
- 0-24 km: Ingen honorering
- 25-80 km: Fleksibilitetstillæg – 115,70 kr.
- Over 81 km: Fleksibilitetstillæg – 231,39 kr.
Der ydes ikke fleksibilitetstillæg for tjenester på Aalborg Universitetshospital – matriklerne – (Syd og Nord) samt Psykiatrien Klinik Syd.
OBS: Vær opmærksom på, at hvis du har hemmelig adresse, skal du kontakte dit Lønteam, som kan registrere det i lønsystemet.
Alternativt kan du sende dine vagter med fleksibilitetstillæg samlet til Vikarservice, som indberetter det.* Fleksibilitetstillægget er skattepligtigt.
-
Håndhygiejne
Vi forventer, at personale, der har opgaver med pleje, undersøgelse og behandling, udfører korrekt håndhygiejne. Gældende retningslinjer findes i PRI – søg på ”håndhygiejne”.
Forudsætninger for håndhygiejne
-
• Huden på hænder, håndled og underarme skal holdes synligt intakt
-
• Såfremt man ikke kan foretage håndhygiejne på grund af ikke intakt hud, væskende sår og/eller tegn på infektion på hænder, håndled eller underarme, skal ledelsen træffe beslutning om evt. fraværs-melding eller overførsel til andet arbejde
-
• Neglene skal være synligt rene og kortklippede
-
• Neglelak, kunstige negle og neglesmykker må ikke anvendes
-
• Fingerring, armbånd, armbåndsur og andre smykker må ikke bæres på hænder og underarme
-
• Håndskinne, armstrømpe, fingerforbinding, plaster og lignende må ikke anvendes under albueniveau
-
• Ærmer på arbejdsdragt må maksimalt gå til albueniveau.
Uniform
Vi forventer, at du bruger uniform med korte ærmer. Uniformen skal bæres lukket og dække dit personlige tøj. Uniformen skiftes dagligt, og hvis den bliver forurenet. Du skal selv sørge for rent fodtøj. Nogle afsnit, f.eks. operationsafsnit, har dog andre regler for fodtøj.
I psykiatrien benyttes uniform kun på et enkelt afsnit, N4, (uniform udleveres på afsnittet), ellers benyttes eget tøj.
MRSA (Methicillin-Resistant Staphylococcus Aureus)
Har du inden for de seneste 6 måneder arbejdet/været indlagt på et sygehus uden for Norden og Holland eller arbejdet/opholdt dig i krigszoner, flygtningelejre eller lignende, skal du podes for MRSA. Kontakt Vikarservice. Du må arbejde fra podningen er foretaget med mindre, du har symptomer på akut sygdom.
Læs mere om regionens retningslinjer og instrukser for hygiejne i PRI. -
-
Aalborg - Somatikken
Alt personale med patientkontakt skal have et ID-kort fra Region Nordjylland.
Du får lavet ID-kort ved at sende en e-mail til idkort@rn.dk.
Du kan blive fotograferet i fotoboksen, som er på Syd mellem Højhuset og onkologisk forhal
Hvis du har et ID kort i forvejen, kan du bruge det samme billede, hvis du ønsker det. Det ligger i arkivet, og du skal bare gøre opmærksom på det ved bestilling af ID kortet.Det er muligt at tage billede i Fotoboksen udenfor åbningstiden. Nøglen kan afhentes i Informationen i Højhuset (bygning 16).
Bemærk åbningstid frem til kl. 16.
Er du tidligere blevet fotograferet, skal du blot oplyse dit 4-cifrede brugernavn, og så kan billedet findes fra arkiv.
Du skal efter fotograferingen aflevere den udfyldte seddel i postkassen overfor Fotoboksen.
Har du ikke mulighed for at benytte Fotoboksen, kan du sende en e-mail til idkort@rn.dk med følgende oplysninger:- Navn
- Vikartype (medicinstuderende er ”SPV”, læge er "Lægevikar", alle andre er ”Vikar”)
- 4-cifrede brugernavn. Kender du ikke dit brugernavn, kan du benytte dit telefonnummer
- Vellignende foto (skal være pasfoto-format og sort/hvid med hvid baggrund)
Når ID-kortet er klar, vil du modtage en e-mail eller SMS med information om, hvor det kan afhentes.
OBS: Der kan i øjeblikket opleves øget ventetid på ID-kort, da der er travlhed i forbindelse med flytningen til Hospitalsbyen.
Hospitalsbyen
Når du skal have din første vagt i Hospitalsbyen, skal du forbi Informationen (Indgang 6/Forhal) og bippe (=aktivere) dit ID-kort.
Dette skal herefter (indtil videre) gøres 1 gang om måneden.

Problemer?
Skulle du opleve problemer, opfordrer vi til, at man finder en midlertidig løsning sammen med den afdeling man skal arbejde på.
Husk at komme i god tid, hvis du ikke har modtaget dit ID-kort endnu, så afdelingen har tid til at hjælpe dig.
Såfremt man oplever fejl ved f.eks. brug af kortet til personale toiletter, skal man registrere/gen-registrere sit kort i Informationen.
Virker dette heller ikke sendes en mail til idkort@rn.dk.
Skriv følgende i emnefeltet: Registrering i Informationen fejler for ID-kort: INDSÆT BRUGER-ID eller TELEFON NR.
Alternativt kan du besøge ID-kort kontoret i Hospitalsbyen, som ligger ved Kirken på 1. etage - rum 505.
Adgang til medicinrum:
Skal der gives adgang til medicinrum, er det afdelingen der skal lave en særskilt bestilling på dette via ID-kort afdelingen.
Øvrige matrikler
Når du er tilknyttet øvrige matrikler og tager vagter på disse, gælder samme regler som ovenstående, du skal sende en mail til idkort@rn.dk med følgende oplysninger:
- Fornavn
- Efternavn
- Mobil nr.
- Regions ID (hvis du har dette)
- Billede - gerne i sort/hvid (eller oplys hvis du har et fra en tidligere ansættelse)
- Hvilket Sygehus du ønsker at tage vagter på
Øvrige matrikler er Hobro, Hjørring, Frederikshavn, Farsø og Thisted.
Vikarer som kun skal være i Hjørring/Frederikshavn/Brønderslev kan bruge den vedhæftede bestillingsseddel
Bestillingsseddel Hjørring/Frederikshavn/Brønderslev
Det bestilte kort vil som hovedregel blive sendt til den pågældende matrikel med mindre andet er aftalt.
Afmeldelse og tabte kort
Hvis du stopper med at arbejde som vikar, skal du aflevere/sende kortet Helle Petersen, Teknisk afd. Syd., hvorefter kortet vil blive deaktiveret.
Taber du kortet skal man rette henvendelse til Helle Petersen personligt eller via mail til idkort@rn.dk. Herefter vil kortet blive deaktiveret og nyt vil blive udstedt.
Psykiatrien
Psykiatrien udsteder ikke ID-kort til vikarer (Man låner ID kort på afdelingen)
-
Kalender / Rådighed
Husk at holde din kalender opdateret, så den afspejler om du er til rådighed eller ej.
Det er vigtigt, at du svarer på vores vagt forespørgsler og henvendelser indenfor rimelig tid, så vi undgår at spilde vores tid.Hvis vi gentagne gange ikke modtager svar fra dig eller at din kalender ikke opdateres, vil din profil blive sat inaktiv, indtil vi har fået en forklaring og/eller forventnings afstemt.
I denne video kan du se, hvordan du opdaterer din kalender i Temponizer og bl.a. stiller dig til rådighed for vagter: Kalenderguide – YouTube
-
Når du arbejder gennem Vikarservice RN, er du vores repræsentant udadtil. Vi forventer derfor, at du lever op til vores værdier.
For os er det vigtigt, at afdelingen altid møder en medarbejder, som er kompetent, engageret, veloplagt, høflig og imødekommende. Ud over dette forventer vi følgende af dig:
- Du møder til tiden omklædt
- Du holder dig til dit kompetenceområde og udfører kun opgaver, som du er kompetent til
- Du overholder lokale retningslinjer, f.eks. rygepolitik
- Du udviser situationsfornemmelse i samarbejdet med det øvrige personale og medvirker til en smidig udførelse af opgaverne
- Du behandler patienter og samarbejdspartnere med respekt og imødekommenhed
- Du er engageret, venlig og arbejder omhyggeligt med fokus på kvalitet
- Du sørger for at sætte dig grundigt ind i arbejdsopgaverne og arbejdsgange, f.eks. ved hjælp af journaler, afrapportering, forflytningsvejledninger og lign. samt bruger udleverede hjælpemidler
-
Fra marts 2024 er det politisk besluttet i Regionerne, at log oplysninger i NordEPJ indberettes til Sundhed.dk og kan ses af den enkelte patient.
Dette gælder uanset om den ansatte er klinisk eller administrativt ansat.
Hvis patienten kontakter Region Nordjylland med henblik på yderligere afklaring af opslaget, kan afklaringsprocessen ende med logopfølgning.
Det er derfor vigtigt, at alle er opmærksomme på at udfylde begrundelsen, når der tages adgang til patientjournaler, hvor man ikke har en aktuel patientbehandlerrelation.
-

Hospitalsbyen
Sengeafsnit
Sengeafsnittene i både Etape 1 og Etape 2 i Hospitalsbyen etableres som såkaldte duoafsnit, hvor to sengeafsnit har fælles personalefaciliteter f.eks. personalerum og medicinrum.
Dette gør det muligt at bedre udnytte personaleressourcer på tværs af sengeafsnit. Dette gælder for samtlige sengeafsnit med undtagelse af Modtageafsnit S4.
Følgende sengeafsnit kommer til at ligge i duoafsnit sammen:

Indgange for personale i Psykiatrihuset:
Benyt indkørslen fra Egnsplanvej og Indgang 2 og 3
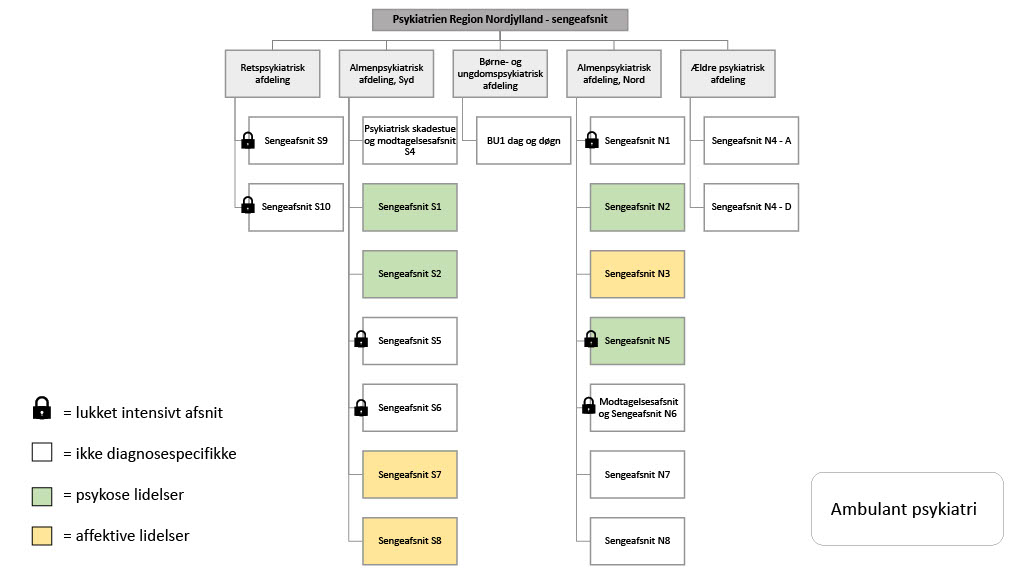
Lukkede afsnit (S4, S5, S6, R1 og R2)
Indgang 2
Som vikar skal du gå til den indgang der bruges af afdelingen og ringe på dørtelefonen.
Herefter lukkes du ind og følges af personale til afdelingen, hvor du får udleveret skab, Vikarkort nøgler, alarm m.v., med de adgange, som du har brug for på vagten.
Kortet SKAL afleveres tilbage efter endt vagt.
S4 (Psykiatrisk Modtagelse/Skadestue): Indgang 2 eller 3 – Ring på dørtelefon, hvis lukket.S5/S6: Indgang 2.2 (Ved Akutmodtagelsen) – Ring på dørtelefonen
R1/R2: Indgang 2.4 (Ved Akutmodtagelsen) – Ring på dørtelefonen
Åbne afsnit (S1, S2, BU1, S7 og S8
Indgang 3
Anvend Psykiatriens hovedindgang (Indgang 3)
Hvis Indgangen er aflukket efter kl. 19, ringes på dørtelefonen til afdelingen, som kommer og åbner.

-
Det er ikke tilladt at ryge i arbejdstiden. Det gælder også ved kursus, mødeaktivitet ude af huset, eller hvis man på anden vis er væk fra arbejdspladsen. Arbejdstiden regnes, fra man møder, til man går hjem (det er ikke muligt at flekse ud for at ryge).
-
Samtykkeerklæring og oplysning om behandling af personoplysninger
Når du tilknyttes som vikar i Vikarservice Region Nordjylland og opretter dig i vikar systemet Temponizer, får Region Nordjylland adgang til personoplysninger om dig.
Dine indtastede oplysninger vil bl.a. blive anvendt til rekrutteringsformål - og eventuel efterfølgende ansættelse i Vikarservice Region Nordjylland.
Personlige oplysninger bliver behandlet fortroligt.
Dine oplysninger kan blive delt med de medarbejdere, som er tilknyttet Vikarservice Region Nordjylland og de medarbejdere som er involveret i din ansættelsesproces. I ansættelsesprocessen kan dine kontakt oplysninger - af hensyn til lønforhandling, endvidere blive delt med den forhandlingsberettigede organisation.Du kan til enhver tid trække dit samtykke til behandling af dine personoplysninger tilbage.
Hvis du trækker dit samtykke tilbage, betyder det at der ikke vil ske yderligere behandling af dine oplysninger til dette formål.Region Nordjylland behandler dine personlige oplysninger sikkert og fortroligt efter databeskyttelsesloven og databeskyttelsesforordningens regler og principper.
Du kan læse Region Nordjyllands persondatapolitik her: Dine rettigheder når regionen behandler oplysninger om dig
Du orienteres hermed om, hvordan vi håndterer dine personoplysninger.
Region Nordjylland er dataansvarlig for de oplysninger, som vi behandler om dig. Region Nordjyllands generelle kontakt oplysninger finder du her.
Indledning
Denne samtykkeerklæring er udarbejdet i henhold til gældende databeskyttelseslovgivning og beskriver, hvordan vi håndterer dine personoplysninger i forbindelse med din registrering og brug af vores bookingsystem.
Formål med behandling af personoplysninger
Ved at acceptere denne erklæring giver du samtykke til, at Vikarservice Region Nordjylland må behandle og opbevare dine personoplysninger med følgende formål:- At administrere din profil i booking systemet
- At matche dig med relevante vikaropgaver
- At kommunikere med dig om ledige vagter, ændringer og administrative forhold
- At give dig adgang til administrative systemer, i forbindelse med arbejdsrelaterede opgaver
- At håndtere løn- og kontraktmæssige forpligtelser
- At sikre overholdelse af lovgivning og interne politikker
Hvilke personoplysninger behandles?De oplysninger, vi behandler, kan omfatte, men er ikke begrænset til:
- Navn, adresse, telefonnummer og e-mail
- CPR-nummer (hvis påkrævet)
- Bankoplysninger til lønudbetaling
- CV, erhvervserfaring og kompetencer
- Oplysninger om arbejdstider, opgaver og præstationer
- Eventuelle helbredsoplysninger, der er nødvendige for arbejdsforholdet (f.eks. arbejdsrelaterede skånehensyn)
Eksempler på de formål vi behandler dine personoplysninger til:
- Vi bruger dit CPR til fx indberetning af løn via HR blanketter.
- Vi bruger dit CPR til oprettelse i regionens kursusportal Plan2Learn, når du tilmeldes obligatoriske kurser.
- Vi bruger dit CPR til oprettelse i arbejdsrelaterede systemet, eksempelvis NordEPJ, EG Clinea og lignende systemet.
- Vi bruger dit telefonnummer til kontakt med dig vedr. forespørgsel på vagter
- Vi bruger din mailadresse til kontakt med dig, ifm. almindelig korrespondance, bookingbekræftelser m.v.
- Vi tjekker dit autorisations-ID når du som uddannet vikar opretter dig i Temponizer
- Vi tjekker, at der forefindes godkendt børne- og / eller straffeattest, når du opretter dig i Temponizer
- Som SPV-vikar vil [dit postnummer og] din studieby danne grundlag for eventuel betaling for transporttid og transportgodtgørelse
- Vi registrer, hvis du har oplyst os om, at du er på dagpenge
Straffe- og Børneattest
- Din ansættelse er betinget af tilfredsstillende børneattest.
- Din ansættelse er betinget af tilfredsstillende udvidet straffeattest til offentligt brug (10 år fra afgørelsestidspunktet).
Referencer
Når du udfylder vores ansøgningsskema med oplysning om referencens/referencernes navn og telefonnummer, giver du samtykke til indhentelse af reference.
Det er frivilligt for dig, om du ønsker at give samtykke til ovenstående. Manglende samtykke vil dog kunne få indflydelse på dit optag i Vikarservice. Oplysningerne vil alene blive brugt i forbindelse med ansættelsesproceduren.
Referencen vil vedrøre indhentelse af oplysninger om følgende emner:
Vikarservice Region Nordjylland indhenter referencen/referencerne med hjemmel i forvaltningslovens § 29, Persondataforordningens artikel 6 stk. 1 a og evt. artikel 9 stk. 2 a.
Hvor dine personoplysninger stammer fra- Dine personoplysninger stammer fra dig, når du opretter dig i Temponizer
- Dit autorisations-ID indhentes automatisk fra Styrelsen for Patientsikkerhed, når du opretter dig i Temponizer
- Børne- og / eller straffeattest indhentes automatisk fra Politiets register.
Videregivelse af oplysninger
Dine personoplysninger kan blive videregivet til relevante tredjeparter, såsom:
- Virksomheder eller institutioner, hvor du skal arbejde som vikar
- Vi udleverer udelukkende dit mobilnummer til de afdelinger, som du skal arbejde på.
- Ved booking af SPV oplyses studieby (Aalborg, Aarhus, Odense eller København).
- Offentlige myndigheder, hvis det kræves ved lov
- Løn- og regnskabssystemer, som administrerer lønudbetaling
- IT-leverandører, der supporterer bookingsystemet
Opbevaring af dine personoplysninger
Dine oplysninger opbevares så længe, det er nødvendigt for at opfylde ovenstående formål og så længe du er tilknyttet Vikarservice.
Når du ikke længere er aktiv som vikar, vil dine oplysninger blive slettet eller anonymiseret efter gældende regler.Du kan opsige din tilknytning, når du ønsker det. Vikarservice tjekker din vagtaktivitet løbende og kontakter dig, hvis ikke du har været vagtaktiv. Du får en henvendelse om fortsat ønske om tilknytning, hvis ikke dette ønskes, slettes du som vikar og dermed slettes også dine personoplysninger i Temponizer.
Dine rettighederRetsgrundlaget for vores behandling af dine personoplysninger er:
Når du har samtykket, indsamles der indledningsvist personoplysninger om dig efter databeskyttelsesloven § 12, stk. 3. Efterfølgende behandling sker efter databeskyttelsesloven § § 12, stk. 1 og 2.
Du har ret til:
- At få indsigt i, hvilke oplysninger vi behandler om dig
- At få rettet ukorrekte oplysninger
- At få slettet dine oplysninger, hvis behandlingen ikke længere er nødvendig
- At trække dit samtykke tilbage (dog uden at det påvirker allerede lovligt behandlede data)
- At klage til Datatilsynet, hvis du mener, dine data ikke behandles korrekt
Du har efter databeskyttelsesforordningen en række rettigheder i forhold til vores behandling af oplysninger om dig. Du kan læse mere om disse rettigheder på Region Nordjyllands hjemmeside her
Kontaktoplysninger på Region Nordjyllands Databeskyttelsesrådgiver
Hvis du har spørgsmål til databeskyttelse i forbindelse med behandling af dine personoplysninger, er du velkommen til at kontakte vores Databeskyttelsesrådgiver. Kontaktoplysninger på vores Databeskyttelsesrådgiver finder du her.
SamtykkeDu er orienteret om, at du til enhver tid kan trække dit samtykke til indhentning af dine personoplysninger tilbage. Du er orienteret om, at hvis du ønsker at trække dit samtykke tilbage, skal du kontakte:
Vikarservice Region Nordjylland
Hobrovej 42 D, 2. sal
vikarservice@rn.dk
97661346Hvis du trækker mit samtykke tilbage, betyder det, at der ikke vil ske yderligere indhentning af dine oplysninger til det formål, som er beskrevet i denne samtykkeerklæring. Det betyder, at oplysninger, som er behandlet i den periode, hvor dit samtykke var gyldigt, fortsat kan anvendes, men der vil ikke blive indhentet yderligere oplysninger.
-
Herunder finder du en oversigt over tilbud i Specialsektoren, hvor du kan tage vagter.
Der kommer løbende nye tilbud med, så hold øje med siden.
Området for Socialpsykiatri- Bostedet Aars
- Bostedet Brovst
- Bostedet Hadsund
- Afdeling V
- Afdeling Ø
- Bostedet Kærvang, Nykøbing Mors
- Fjorden, Stuen
- Fjorden 1. sal
- Midtbyen
- Bostedet Solsiden, Sindal
- Birkehaven
- Teglgården
- Teglhaven
- Æblehaven
For at tage vagter her, skal du huske at vælge (én eller flere af) følgende i dine kompetencer i Temponizer:
Arbejdsområde: Aars, Brovst, Hadsund, Nykøbing Mors, Sindal
Vagt type: Socialpsykiatri Vagt- Ungehjemmet Bifrost, Aalborg (Opstart 1/9-2026)
Arbejdsområde: Aalborg
Vagt type: Socialpsykiatri Vagt (Børn/Unge)
Området for Rehabilitering og Socialt Udsatte Borgere
- Den Sikrede Institution Kompasset, Brønderslev
For at tage vagter her, skal du huske at vælge (én eller flere af) følgende i dine kompetencer i Temponizer:
Arbejdsområde: Brønderslev
Vagt type: Socialpsykiatri VagtOmrådet for Kommunikation og Specialpædagogik
- Tilbud for Børn og Voksne med Døvblindhed og Høretab
- Bøgehuset, Aalborg
- Planethuset, Aalborg
- Ungdomshjemmet, Aalborg
- Specialbørnehjemmene
- Specialbørnehjemmet Fjordhuset - Krabben, Nørresundby
- Specialbørnehjemmet Fjordhuset - Muslingen, Nørresundby
- Specialbørnehjemmet Kvisten, Støvring
For at tage vagter her, skal du huske at vælge (én eller flere af) følgende i dine kompetencer i Temponizer:
Arbejdsområde: Aalborg, Nørresundby, Støvring
Vagt type: Socialpædagogisk Vagt (Børn/Unge) Socialpædagogisk Vagt (Voksne)Obligatorisk i Specialsektoren:
For alle tilbud i Specialsektoren er det obligatorisk at have gennemført følgende E-læringskurser:
Magtanvendelse på børne-/ungeområdetMagtanvendelse på voksenområdet
Find mere information her: Kurser og undervisning - Bostedet Aars
-
SPV - sygeplejevikar
Vikarservice Region Nordjylland afholder 5 SPV kurser om året. 3 i foråret og 2 i efteråret. Disse kurser er for medicinstuderende, som efter bestået kursus kan tage vikarvagter som SPV. Som SPV er man sygeplejevikar og ikke lægevikar. SPV udfører basale plejeopgaver og hjælper til med det daglige arbejde på tjenestestederne.
Hvordan søger man?
Man skal tilmelde sig kursus i Plan2learn på www.rn.plan2learn.dk - søg på sygeplejevikarkursus (tilmeld agent)
Man skal skrive en kort motiveret ansøgning til Vikarservice – skabelon skal bruges.Hvornår kan man ansøge?
Når Vikarservice åbner for tilmelding og ansøgning – Der åbnes for ansøgning to gange om året (ca. juli og december måned).
SPV kurset foregår over 7-8 uger, hvor undervisningen ligger om aftenen og weekenden. Der er ca. 76 timers undervisning. Der er 100 % mødedeltagelse.
Ved spørgsmål angående SPV-kurser, kan Vikarservice Region Nordjylland kontaktes på spv@rn.dk.
SPV befordringsgodtgørelse
Der er to typer befordringsgodtgørelse for SPV vagter. Refusion for dokumenteret kørsel med offentlig transportmiddel og betaling for transporttid (jf. overenskomstens §21.)
Betaling for transporttid
Som SPV ydes der betaling med dagtjenestesats hvis den samlede transporttid til og fra tjenestestedet overstiger 1½ time. Der ydes betaling for den del som overstiger 1¼. Transporttiden beregnes som rejsetiden med offentligt transport mellem (hoved)banegården i den universitetsby, hvor SPV´ens fakultet er beliggende, og SPV´ens tjenestested.
Så udbetales transporttiden automatisk med den indberettede løn udregnet efter estimeret rejsetid på rejseplanen.dk.
Refusion for dokumenteret kørsel med offentlig transport
Hvis afstanden mellem (hoved)banegården i den universitetsby, hvor den SPV´ens fakultet er beliggende, og SPV´ens tjenestested overstiger 24 km, ydes endvidere refusion af SPV´ens udgifter til offentlig transport. Refusion for dokumenteret kørsel med offentlig transport sker ved at sende dokumentationen til Vikarservice. Denne kan sendes på mail til Sisse Camilla Leerberg på s.leerberg@rn.dk. Rejser du på rejsekort, skal du logge dig ind på rejsekort.dk og tage et skærmbillede af din rejse inkl. beløb.
Afstanden beregnes som den korteste afstand ved www.krak.dk.
Isolationstillæg
SPV i fast vagt i isolationsbeklædning, beregnes hver times tjeneste som 1 ¼ time.
Kursusgodtgørelse
Hvis man som SPV opnår 200 timers vagtarbejde indenfor det første år efter bestået SPV eksamen, kan man få kursusgodtgørelse.
-
Ring hvis du bliver syg!
Hvis du er booket til en vagt og bliver syg, skal du hurtigst muligt ringe til Vikarservice på telefon: 97661346 eller 97661348
Det er ikke nok at skrive en besked til os, da vi modtager rigtig mange beskeder og ikke kan garantere, at vi ser beskeden indenfor kort tid.Skal du melde dig syg udenfor vores åbningstider (som er alle dage ml. kl. 06.00 – 20.00), skal du ringe direkte til afdelingen og give os besked dagen efter.
Telefon nummer til afdelingen står i din bookingbekræftelse.Du skal under alle omstændigheder give os besked, da du kan være berettiget til sygedagpenge – også selvom du ikke er på dagpenge.
Husk desuden at give os besked, når du er rask igen.
Hvornår får jeg sygeløn fra regionen?
-
Er du registreret som tilkaldevikar skal beskæftigelseskravet på 74 timer inden for de sidste 8 uger være opfyldt for at få sygeløn af arbejdsgiver og du skal have været på arbejde dagen før 1. sygedag.
-
Det er det afsnit, som du skulle have haft vagt på, da du blev syg, som skal betale sygeløn. Arbejdsgiver er i denne sammenhæng afsnittet
-
Som timelønnet tilkaldevikar er du ansat til den vagt, der er booket, men ikke ansat længere, når vagten er slut. Du er tilknyttet Vikarservice, men ikke fastansat.
Hvornår får jeg sygedagpenge fra kommunen?
-
Opfylder du ikke beskæftigelseskravet på 74 timer inden for de sidste 8 uger og ikke har været på arbejde dagen før 1. sygedag, sender Dagpengekontoret i regionen en elektronisk besked til kommunen, hvor der oplyses om 1. sygedag og antal arbejdstimer
-
For at opfylde beskæftigelseskravet ved kommunen skal du være medlem af en arbejdsløshedskasse og dagpengeberettiget ved ledighed
-
Du skal være tilmeldt jobcenteret som ledig på tidspunktet for sygemeldingen
Vi ved som arbejdsgiver ikke, om medarbejderen opfylder beskæftigelseskravet, dvs. er medlem af en A-kasse. Det er derfor dig selv som medarbejder, der skal kontakte Vikarservice og melde dig syg, når du ved, at du opfylder beskæftigelseskravet ved enten arbejdspladsen eller kommunen, dvs., at du enten skal have sygeløn fra regionen (det afsnit, du skulle have arbejdet på) eller sygedagpenge fra kommunen.
-
-
Vi forventer, at du er bekendt med reglerne om almindelig og skærpet tavshedspligt i forbindelse med arbejdet.
Husk:- Tavshedspligten gælder også i forhold til kollegaer mellem de forskellige arbejdspladser.
- Din tavshedspligt gælder også efter ophør af din ansættelse
Tavshedspligt og fortrolige oplysningerFor alle personer, der har virke i Region Nordjylland, gælder en tavshedspligt vedrørende fortrolige oplysninger.
Det kan medføre strafansvar og få ansættelsesretlige konsekvenser, hvis en medarbejder uberettiget videregiver fortrolige oplysninger.
Ved accept af ansættelsesbrevet/tilknytningsaftalen anerkender du, at du overholder tavshedspligten, og at din tavshedspligt også gælder efter ophør af din ansættelse.Ulønnede medarbejdere og praktikanter skal underskrive erklæring om tavshedspligt (Gælder også SPV'er i følgevagter)
Ulønnede medarbejdere og praktikanter er også underlagt tavshedspligt vedrørende fortrolige oplysninger. Men da der ikke findes et ansættelsesbrev, skal medarbejderen underskrive en erklæring om tavshedspligt.
Udfyld erklæring her: Erklæring om tavshedspligt
Lovgivning om tavshedspligt
Reglerne om tavshedspligt er beskrevet i Straffeloven og Forvaltningsloven, og for sundhedspersoners vedkommende, desuden i Sundhedsloven.
Uddrag fra lovgivning:Straffeloven
§ 152. Den, som virker eller har virket i offentlig tjeneste eller hverv, og som uberettiget videregiver eller udnytter fortrolige oplysninger, hvortil den pågældende i den forbindelse har fået kendskab, straffes med bøde eller fængsel indtil 6 måneder.
Stk. 2. Begås det i stk. 1 nævnte forhold med forsæt til at skaffe sig eller andre uberettiget vinding, eller foreligger der i øvrigt særligt skærpende omstændigheder, kan straffen stige til fængsel indtil 2 år. Som særligt skærpende omstændighed anses navnlig tilfælde, hvor videregivelsen eller udnyttelsen er sket under sådanne omstændigheder, at det påfører andre en betydelig skade eller indebærer en særlig risiko herfor.
Stk. 3. En oplysning er fortrolig, når den ved lov eller anden gyldig bestemmelse er betegnet som sådan, eller når det i øvrigt er nødvendigt at hemmeligholde den for at varetage væsentlige hensyn til offentlige eller private interesser.
§ 152 a. Bestemmelsen i § 152 finder tilsvarende anvendelse på den, som i øvrigt er eller har været beskæftiget med opgaver, der udføres efter aftale med en offentlig myndighed. Det samme gælder den, som virker eller har virket ved telefonanlæg, der er anerkendt af det offentlige.
Sundhedsloven
§ 40. En patient har krav på, at sundhedspersoner iagttager tavshed om, hvad de under udøvelsen af deres erhverv erfarer eller får formodning om angående helbredsforhold, øvrige rent private forhold og andre fortrolige oplysninger. -
Aalborg Universitetshospital, Hospitalsbyen
Se information her: Praktisk info Hospitalsbyen
Uniformer afhentes i Texiskabe:
Det er besluttet, at der i Hospitalsbyen etableres texiskabe til medarbejdernes uniformer frem for tøjautomater, som vi kender det fra i dag.
Texiskabene vil nogen allerede kende, da de er etableret visse steder allerede, eksempelvis på OP og på Nord.Texiskabe er en fleksibel og elektronisk skabsløsning, som giver medarbejderne hurtig adgang til tøjet og sikrer et hurtig overblik over forbruget og beholdningen.
De indeholder sammenfoldet tøj.
Alle fastansatte medarbejdere får adgang til skabene via deres id-kort.
Sådan gør du:Vikarer får adgang via en "Vikarkode" (Koden er meldt ud i Temponizer (APP og WEB) og kan også udleveres af Vikarservice)
Vikarer benytter "Vikarkoden", som indtastes på den tablet, som er ved Texiskabene.
Når koden indtastes åbnes skabet, og man kan tage sin uniform.Det indskærpes, at man KUN MÅ TAGE 1 UNIFORM.
Hvordan henter jeg min uniform? Se hvordan i dette link: DFD Trace - Texi - YouTubeProblemer:
Oplever du problemer eller tekniske fejl på skabene, så find hjælp via Texi Support - Følg vejledningen, som hænger i rummet.
Textilia Kundeservice:
Hverdage kl. 7-15
Telefon: 98 15 73 88
Mail: aalborg@textilia.dk
(Mail besvares indenfor 24 timer på hverdage)Aflevering af uniform:
Når den snavsede uniform, skal afleveres, skal man scanne uniformen (ved at lægge den på scanningsbordet), så det registreres, at det snavsede tøj er afleveret og brugerkontoen bliver nulstillet, så der kan trækkes en ren uniform.


Aalborg Universitetshospital, Syd
- Henvend dig på afdelingen, hvor du skal have vagt, her vil du få udleveret et wildcard til uniformsautomaten. Se guide til uniformsautomaten her
- Du finder uniformsautomaten i kælderen under Højhuset eller under Medicinerhuset
- Du må tage én uniform i uniformsautomaten ad gangen
- Aflever adgangskortet på afdelingen igen inden vagtstart
- Kvinder kan benytte omklædningsrum 16, 17, 18 og 19 og herrer kan benytte omklædningsrum 31A i højhuset og omklædningsrum 3. Alternativt kan du klæde om på afdelingen.
- Husk at låse dine ejendele / værdigenstande inde i aflåst taskeskab på afdelingen
- Efter afsluttet vagt afleveres tøjet i returautomaten ved siden af nøddepotet
-
Tørklæder: På Syd i Højhuset, henter du tørklæder ved uniformsautomaten, hvor der er opstillet skabe til operationspersonale. Herudover er der tørklæder på en vogn sammen med graviditetsbukser. I Medicinerhuset findes tørklæder i nøddepotet
Aalborg Universitetshospital, Nord
- Uniformer findes i Texi-skabe i kælderen
- Omklædning foregår på afsnittet, hvor det anvises
- Husk at låse dine ejendele / værdigenstande inde i aflåst taskeskab
- Efter afsluttet vagt afleveres tøjet i snavsetøjspose i tøjdepotet
- Tørklæder findes i uniformsdepotet
Det åbne depot med uniformer er afløst af skabe - kaldet Texi-skabe. For at få adgang til disse, skal dit ID kort registreres med en pinkode, hvilket du får, ved at kontakte ID kortkontoret via mail: idkort@rn.dk. Her skal du angive dit 4-cifrede brugernavn (til IT systemerne) eller dit mobilnummer, hvis ikke du har / kan huske dit brugernavn. Dit ID kort åbner det skab, hvor din tøjstørrelse er. Det er nødvendigt at åbne to skabe ved behov for forskellige størrelser for underdele og overdele.
Efter endt vagt skal du aflevere uniformen i kælderen igen (ved en scanner ved siden af tøjskabene), hvorefter din uniform registreres som afleveret.
Hvis ikke du har et ID kort eller pinkode, skal du møde op i afsnittet, hvor du skal have vagten, låne et wildcard til tøjskabene og vælge tøj herefter som ovenfor.
Hobro
Afdelingen hjælper med at finde uniform.
Hjørring
Der er lavet vikarkort, som du kan hente enten i receptionen eller på afsnittet, hvor du skal have en vagt. Dette kort skal du bruge til at trække en uniform i uniformsautomaten. Det er vigtigt, at du tilbageleverer kortet til samme sted, som du hentede det (receptionen eller afsnittet) og uniformen i maskinen hertil, så der er en uniform til den næste vikar.
Uniformsautomaten finder du således:- Kør ned i kælderen (1)
- Når du kommer ud, så gå ned ad den lange gang modsat ”foredragssalen”
- For enden af denne gang ligger automaten til venstre
Frederikshavn
Uniformer findes i løsdepotet. Du går ind ad hovedindgangen og forbi elevatorerne og kiosken.
Thisted
Kort udleveres i receptionen til tøj, som trækkes i automaten.
Psykiatrien
I Psykiatrien benyttes uniform kun på et enkelt afsnit; N4 (uniform udleveres på afsnittet), ellers benyttes eget tøj.
-
Hvis du er involveret i eller observerer en utilsigtet hændelse under dit arbejde på regionens hospitaler eller i Specialsektoren, skal du rapportere hændelsen til Dansk Patientsikker-hedsdatabase (www.dpsd.dk). Der er genveje til indrapportering af UTH på skrivebordet på alle regionens computere.
Hændelsen rapporteres for at forebygge, at andre kommer til at opleve lignende hændelser. Ved alvorlige utilsigtede hændelser skal ledelsen informeres.
”Ved en utilsigtet hændelse forstås en begivenhed, der forekommer i forbindelse med sundhedsfaglig virksomhed, herunder præhospital indsats, eller i forbindelse med forsyning af og information om lægemidler. Utilsigtede hændelser omfatter på forhånd kendte og ukendte hændelser og fejl, som ikke skyldes patientens sygdom, og som enten er skadevoldende eller kunne have været skadevoldende, men forinden blev afværget eller i øvrigt ikke indtraf på grund af andre omstændigheder.”
(Sundhedsloven, LBK nr. 913 af 13/07/2010, Kap 61.)
-
I det nye system Temponizer er der tre måder, du kan få tildelt en vagt på.
- Du kan blive spurgt: Her bliver du spurgt direkte af os.
- Du kan vise interesse: Her kan du vise interesse for en vagt via dit web-login og/eller app - (Bemærk i appen hedder den 'Ja tak' eller 'Nej tak').
- Du kan autobooke: Her kan du booke dig selv direkte, og du får en bekræftelse på det.
-
Fast vagt
Vejledning til at sidde fast vagt på somatiske afdelinger
Det er en særlig opgave at sidde fast vagt hos patienter, som også kræver et særligt ansvar. I denne vejledning bliver du klogere på, hvilke opgaver patienten kan have brug for hjælp til. Du får også eksempler på opgaver som du skal være med til at løse.
Hvad kan være årsag til patienten har brug for fast vagt?
- Højne og sikre patientens sikkerhed
- Kritisk sygdom hos patienten
- Behov for tæt observation og hjælp til plejeopgaver
- Behov for psykisk omsorg fx i forbindelse med demens
- Delirium eller akut konfusion
- Selvskadende adfærd fx suicidal truet
- Psykisk sygdom hos patienten
Hvilke plejeopgaver kan du møde? (Afhængig af din faggruppe)
- Måle vitale værdier (TOKS)
- Registrere væske/vandladnings, kost og døgnrytmeskema
- Observere bevidsthedsniveau
- Delirium screening
- Skabe ro og tryghed. Du er der for at hjælpe og passe på patienten
- Hjælpe patienten med praktiske ting
- Forebygge at patienten falder eller forlader stuen
- Hjælpe med mad, personlig pleje, toiletbesøg/bleskift og mobilitet m.v.
Se mere i vores lommebog her
Ansvarsfordeling på vagten
Dit ansvar
- Forventningsafstem med det faste personale, og vær opsøgende ift. at indhente de informationer som du har brug for ift. at løse din opgave
- Gennemgå evt. dine opgaver med ansvarshavende sygeplejerske ved vagtens start
- Forlad aldrig patienten, medmindre du har lavet en aftale med personalet om det. Brug evt. klokkesnoren for at kalde på hjælp
- Husk at tilbagemeld dine observationer til det faste personale og lav aftale om evt. dokumentation i NordEPJ.
- At du kender dine kompetencer og søger hjælp hvis du kommer i tvivl
- At du er klar til at træde til ved opgaver på gangen efter behov
- At du ikke benytter din mobiltelefon eller pc på stuen, medmindre andet er aftalt
- At du ikke falder i søvn på vagten
- At du giver en fyldestgørende overlevering når din vagt slutter
Vikarservice ansvar
- Sikre der er tydelig information om opgaven, før du bookes til vagten
- Sikre det bedst mulige match mellem dine kompetencer og opgaven
- Stå til rådighed for dig, hvis du har spørgsmål til vagten
Afdelingens ansvar
- Sikre du er instrueret i afsnittets lokale instrukser og anvisninger
- Sikre du er informeret om plejeopgaver og patientens behov
- Evt. hjælpe dig med relevante koder til systemer
- Hjælpe dig med dokumentation af observationer
- Sikre planlægning af vagten, så pauser mv. afvikles, når der er mulighed for det
- Hjælp med at definere dine arbejdsopgaver, såfremt den faste vagt ophører
Omdirigering – anden funktion end bestilt
Sommetider kan man være bestilt til én type opgave, og når man møder op har behovet ændret sig på afdelingen.
Hvis behovet har ændret sig på afdelingen, og det fortsat er indenfor dit kompetenceområde, forventer vi, at du tilpasser dig herefter.
I fald du ikke har kompetencerne til den nye opgave, skal du i første omgang søge en løsning i dialog med ansvarshavende i afsnittet. Hvis der ikke er en løsning, bedes du ringe til Vikarservice for yderligere instruks.
Gangvagt
Vejledning til gangvagt på somatiske afdelinger
Som gangvagt spiller du en vigtig rolle i at støtte patienterne og det faste personale med basale sygeplejefaglige opgaver.
Dine primære opgaver vil omfatte:
- Personlig pleje, hjælp ved måltider og mobilisering
- Observation og TOKS (Tidlig Opsporing af Kritisk Sygdom)
- Dokumentation i NordEPJ samt tilbagemelding til det faste personale
- Praktiske opgaver på afdelingen efter behov
Fleksibilitet i dine vagter
Som vikar kan dine opgaver variere afhængigt af afdelingen. Nogle steder vil du være tilknyttet specifikke patienter, mens du andre steder hjælper, hvor behovet opstår.
Ved vagtstart vil det faste personale guide dig i dagens opgaver, og du har altid mulighed for at sparre med dine kollegaer og få hjælp til plejeopgaver, der kræver flere hænder.
-
Når du tager vikarvagter i Region Nordjylland, har du mulighed for at få stillet et vagtværelse til rådighed - dog er der lidt forskellige regler for booking af et vagtværelse alt efter lokation:
Sygehus Syd + Nord
Man henvender sig i receptionen og her er det efter "først til mølle princippet" så man kan ikke booke det på forhånd
Øvrige matrikler
Her kan man enten ringe til Informationen på forhånd eller henvende sig når man møder til vagten
Frederikshavn: 97640010
Hobro: 97652000
Hjørring: 97640000
Thisted: 97650000
Farsø: 97653000
Opdateret